中小企业财税管理专家
全国统一服务热线:0551-62593866
业界新闻
当前位置:首页 -> 业界新闻 -> 政策法规  

重要通知!不去税务机关采集实名办税人员信息,以后这些涉税业务都办不了了!

发布时间:2017-11-16 文章来源:本站  浏览次数:8944

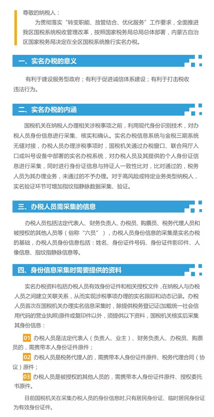
什么叫实名办税?


实名办税是对纳税人的办税人员(包括税务代理人)身份确认的制度办税人员在办理涉税事项时提供有效个人身份证明,税务机关采集、比对、确认其身份信息后,办理涉税事项。


要是不实名会咋样?


单地说,纳税人的法定代表人、财务负责人、办税员前往办税服务厅办理业务,需要携带本人身份证件原件,上述人员以外的办税人员前往办税服务厅办理业务,需要携带本人身份证件原件和税务代理合同(协议)原件或授权方的办税授权委托书原件。


如果未携带身份证原件或资料手续不全的情况,涉税业务是不能办理业务的,比如:购领发票、代开发票等。还有一种情况就是如果你的企业未及时进行实名注册就会被系统判定为有虚假注册、套票虚开等违法行为嫌疑的高风险企业,税务风险评估部门就会找到您,如您不予配合,即时该事件就可能会转到税务稽查和公安经侦进行立案调查。


实际上,目前办税人员在办理一些业务时,按照相关税收法律、法规,已经要求其出示“经办人”身份证件,所以此次实行实名办税对于多数办税人员办理多数业务,是没有办税体验上的变化的。


实名办税的主要目的是啥?


进一步厘清征纳双方责任,维护纳税人的合法权益,坚决打击涉税违法犯罪,确保简政放权成果落到诚实守信的纳税人和办税人员身上。让守法者尽享优质服务,让违法者无处遁形。


简单点说就是明确了纳税方可参与税收活动的自然人,并规定了相应的范围,让责任更加明确。


“实名办税”信息采集业务说明及注意事项


1、小规模及个体纳税人企业需要采集身份信息的办税人员有以下几种:

 (一)纳税人的法定代表人(负责人、业主);

 (二)纳税人的财务负责人;

 (三)办税员;

 (四)领票员;

 (五)税务代理人;

 (六)经法定代表人(负责人、业主)授权的其他人员。


2、小规模及个体纳税人在采集身份信息时按下列情况向税务机关提供资料

 (一)法定代表人(业主),必须携带并出示本人身份证原件;

 (二)财务负责人、办税员,必须携带并出示本人身份证原件;


3、实名制采集人员以企业为单位除以上资料外还需携带税务登记证原件(三证合一或两证合一的带营业执照原件),身份证原件(所有需要采集人员),若企业有人员变更还需携带企业公章。


4、小规模及个体纳税人企业法人(业主)若发生变更,需要到工商局办理后再到税务局进行实名制采集。其他人员需要变更的与实名制采集在录入地点同时进行。

5、人像采集要求本人尽可能保持与身份证照片一致,请被采集人在采集时摘掉眼镜等面部饰物,以免采集失败。


6、各企业以税源科室通知的时间安排为准,企业到达后需以企业为单位进行签到,依照签到顺序进入现场采集。


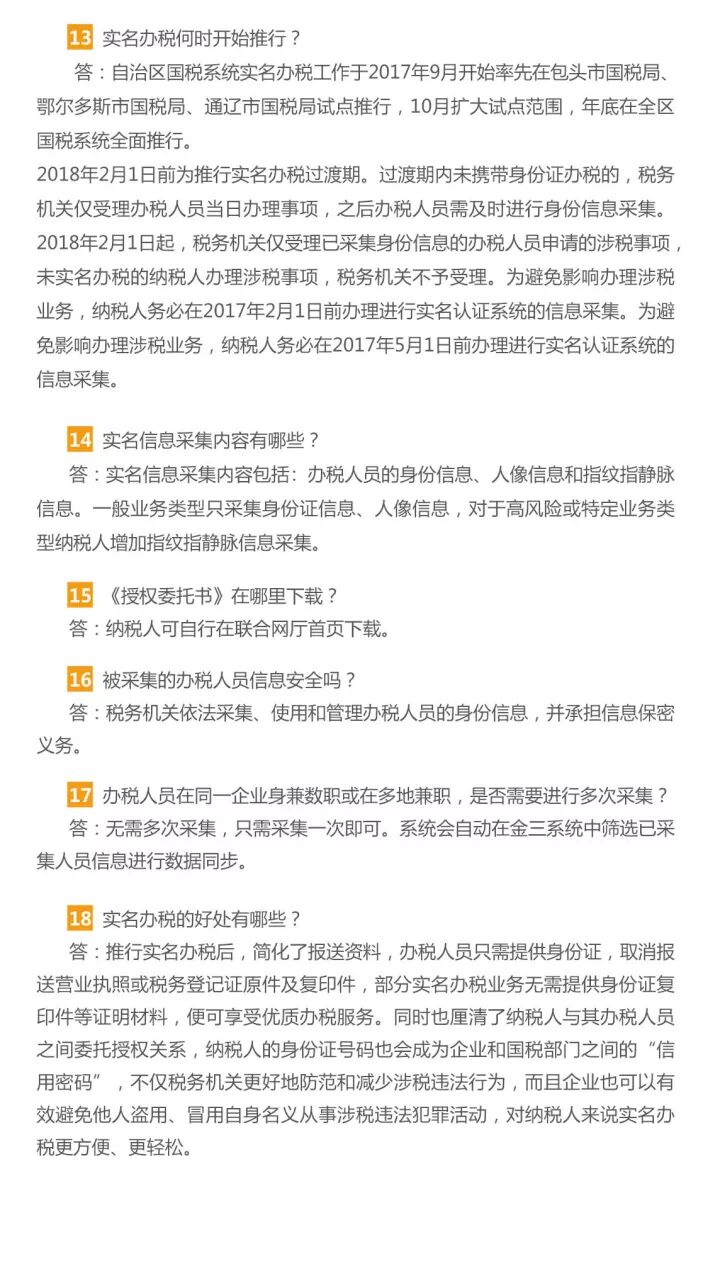
“实名办税”业务指南:



上一篇: 特好消息!本月起,社保卡将实现一个个逆天功能,不看就亏大了!
下一篇: 一图了解6项减税政策
版权所有:合肥林泰财务咨询有限公司     皖ICP备13015985号-1    办公室电话:0551-62593866    地址:合肥市瑶海区铜陵路与大通路交口万和新城广场商铺A4栋3楼